UP | HOME | CONTENT

Enter Three Witches: a writer-focused game engine

To get the best writing, writers must take the helm

(dark mode)🌓︎
Enter : First Witch
First Witch
    When shall we three meet again
    In thunder, lightning, or in rain?

Learn using enter-three-witches, a game engine that supports web- or terminal-based interactive fiction and text-RPGs. And understand its design: a syntax modelled after theater scripts to make games easy to write for non-programmers, embedded in a full programming language that you can tap into where you want – but don’t have to.

Example game using Enter Three Witches: dryads-wake.1w6.org

Minimal Example (click to start):

WIP: This is still a work in progress. Sections marked as TODO are unfinished. You can already try, but until this article is finished, you’ll have to figure out the missing pieces by looking at the code of dryads-wake, and things may still change. All the to-be-described features (except for the simplified multi-file-format) are already in practical use there.


PDF (drucken)

To skip explanations and get to work right away, jump to How to start? Writing your first scene.

Enter : First Witch
        Second Witch
        Third Witch
;; this line is a comment
First Witch
    When shall we three meet again
    In ,(color 'cyan) thunder, ,(color #f)
       . ,(color 'yellow) lightning, ,(color #f)
       . or in ,(color 'blue) rain? ,(color #f)

Second Witch :resolute
    When the hurlyburly's done, (we ,(+ 1 2))
    When the ,(color 'red) battle's ,(color #f)
       ;; leading period continues the line:
       . lost and won.

Third Witch
    That will be ere the set of
       ;; the .. becomes a plain period:
       . ,(color 'yellow) sun ,(color #f) ..

Goals of Enter Three Witches:

Non-Goals of Enter Three Witches (for now):

Why this? How the writing of Starcraft 1 got so good

writers could tinker till the end

Starcraft 1 followed an ingenious strategy: it only used costly and hard to change videos for flavor. All plot was conveyed through either ingame text that could be changed by changing simple text files or briefings that had a voice-line but no added dependencies.

The plot of Starcraft 1 was intense, brutal, and clever, and its characters were powerful and a perfect match to the harsh world they inhabited. The writing was so strong that hearing a sentence like “I'm pretty much the Queen Bitch of the Universe” did not feel cheesy or cheap but showed how the power dynamics had shifted.

Starcraft 2 abandoned that. Its video cut-scenes told the central parts of the plot and when I first watched a cut of those videos to decide whether to buy the game, I was severely disappointed. I almost skipped out on it due to that.

When I finally bought it, I found that the ingame story made up for the weak videos. And as in Starcraft 1, the part of the story told with ingame dialogues could be changed far more easily than the videos. The parts of the story that turned out to be great were the ones that could be polished till the end.

For a recent example: Baldur’s Gate 3 has some awesome writing and it managed to capture me emotionally on a level few games reached before. My emotional investment was similar to that when I played Suikoden – and back then I was around 15 and easier to impress.

Baldur’s Gate 3 has fully voiced dialogues, but the speakers recorded continuously and text in all parts of the game got changed until and even after release.

What these have in common: writers could tinker till the end.

If you want to enable the best writing, then the writing must be what you can change at all times and writers must be the ones who can experiment the most.

Enter Three Witches tries to enable exactly that: let writers take the helm. Writing directs the plot and holds everything together. Enter Three Witches does not build on locations that ask for some text to show. Instead it builds on dialogue that can be enriched where and when needed.

Does it work out? Read on, then give it a try.

Why like this? Minimize ceremony as theater scripts do

Code encodes intent. Since it is written not only for humans but also for machines, it always sprouts some ceremony: structures and patterns that are only needed by the machine but rather obfuscate than clarify the intent.

To minimize that ceremony, Enter Three Witches started from an investigation how dialogue is encoded for humans. Specifically: how people digitized Shakespeare’s plays in plain text.

There are two main approaches:

  • Speaker-prefix: The Speaker (sometimes capitalized) starts the line with continuation indented (1993 version from Project Gutenberg), and
  • Speaker-heading: The Speaker (sometimes capitalized) starts the paragraph that ends on an empty line. (2025 version from Project Gutenberg)

Both introduce people with Enter.

Example for Speaker-prefix:

Enter BERTRAM, the COUNTESS OF ROUSILLON, HELENA, …, all in black

  COUNTESS. In delivering my son from me, I bury a second husband.
  BERTRAM. And I in going, madam, weep o'er my father's death anew;
    but I must attend his Majesty's command, to whom I am now in
    ward, evermore in subjection.

Example for Speaker-heading:

  Thunder and Lightning. Enter three Witches.

FIRST WITCH.
When shall we three meet again?
In thunder, lightning, or in rain?

SECOND WITCH.
When the hurlyburly’s done,
When the battle’s lost and won.

THIRD WITCH.
That will be ere the set of sun.

The modern „traditional style“ format uses centered speaker names instead, but centering code on a fixed size page feels so alien to programming that I discarded that. Included here for completeness’ sake.

Example of the traditional style from the Dramatists Guild (From Tennessee Williams’ Not About Nightingales):

                         BOSS
                    (removes cover from basket)
Speak of biscuits and what turns up but a nice batch of
homemade cookies! Have one young lady – Jim boy!
               (Jim takes two.)

You can see reminiscences from the first two examples in the final format of Enter Three Witches:

Enter : First Witch ;; introduce with Enter
        Second Witch ;; continue with indentation
        Third Witch

First Witch ;; speaker starts the paragraph
    When shall we three meet again
    In thunder, lightning, or in rain?

Second Witch
    When the hurlyburly's done,
    When the battle's lost and won.

Third Witch
    That will be ere the set of sun.

A personal note: my kids told me that this does not read like code. They didn’t realize that their words were the highest praise for the project. Because that’s part of the point: make the code read like natural language (without limiting its power), so you can use your existing feeling for text. If it looks good in the code, it likely looks good in the game.

The second format — Speaker-heading — is available by importing a story via the simplified multi-file format.

Since we’re also writing for computers, reading like text written for humans is an important part, but not a sufficient system to write games.

Who can tinker? Keep writers at the helm

The clear syntax makes it easy to create the text to be shown, but a game is more than linear text. You need to ask questions and show a different story based on the results. Or track effects of decisions and make them affect the game. Or start a minigame.

To enable controlling those aspects, a system for game scripts can provide specialized commands, but then writers who want to go beyond the expected have to request features to be added or must change very different parts of the game, so most writers would be blocked and would have to wait for others before they could go beyond these limits.

Enter Three Witches avoids that by embedding its syntax into Scheme, one of the most flexible programming languages.1 It puts all capabilities of a full programming language into your hands without being overwhelming, because you only need to touch advanced capabilities when you really need them.

This way there’s no need to wait: the writer controls what happens and when it happens, and everything that can be done via code can be done by writers. And is used just like the helpers already provided by Enter Three Witches. That gives you independence from the framework.

Everything is driven by the writing and writers can tinker from the start up to the very end.

To enable you to tinker with confidence, plot analysis tools give safety against breaking the plot. They build on the easy code introspection of Scheme to show how changes affect the overall picture of the plot.

How to start? Write your first scene

This section helps you setup enter-three-witches (on GNU Linux) and explains how to write a branching story similar to a game book.

Installing dependencies, getting the template, and running it

Requirements:

For images and audio on the command line it also needs:

Install the template from hg.sr.ht/~arnebab/enter:

hg clone https://hg.sr.ht/~arnebab/enter && \
cd enter && \
./game.w

TODO: remove more parts from dryads-wake from the template.

There are two options to start: dive in and learn as you go or learn the ropes step by step.

Diving in headfirst

To get going right away, just start adjusting the title, menu, prologue, and first encounter for your game:

Adjust title, menu, and prologue: look into the file chapter/00-menu.w and adjust the code under:

define : title-screen
  ;; ...
define : welcome-screen
  ;; ...
define : prologue
  ;; ...

Adjust the story: look into the file chapter/01-first-encounter.w and adjust the code under:

define : first-encounter state
  ;; ...

Match the existing code and consult the FAQ — especially Troubleshooting errors — if you hit a problem.

Test your changes: Regularly run the game with ./game.w. Run first-encounter faster with ./game.w --test first-encounter.

Run ./game.w --server and then open http://localhost:9423 to see how the game will look in the browser.

To get a better understanding and move beyond extending existing code, read the next sections.

Showing a theater script incrementally

To show a linear story, just create a file with .w as suffix, e.g. script.w. Fill it with text like the following:

Enter : The Narrator

The Narrator
    Welcome to the dark forest.
    This is where dreams
    ,(slower) may come to pass. ,(faster)

;; Print shows a line of description
Print
    "" ;; empty line
    (The sound of rustling leaves fades.)
    ""

;; Say is spoken text without speaker
Say
    Your path leads into shadow.

Execute the script with

./game.w --run script.w

and watch as the text is shown letter by letter:

The Narrator
    Welcome to the dark forest.
    This is where dreams
    may come to pass.

(The sound of rustling leaves fades.)

    The path leads into shadow.

Syntax: what to write, how it looks

This section describes the regular syntax. The multi-file format is a simpler but less powerful alternative to convert existing stories.

Enter introduces speakers. It must be at the start of a fragment (see subsection Asking questions and branching stories) and all speakers must be introduced together at the start.

A speaker name introduces a block of lines to speak letter by letter.

Comma and an opening parenthesis like ,(faster) call a command that ends with the closing parenthesis. For this to work, you must have a space before the comma ==.

;; starts a comment until the end of the line.

Print shows lines without a speaker.

"" is an empty word. "" alone on a line is an empty line.

Say continues spoken lines after Print without showing the speaker again.

Some useful commands:

  • ,(color 'red) – switch to color. Available colors: 'black 'blue 'yellow 'red 'cyan 'magenta 'green 'white 'purple 'brown
  • ,(color #f) – reset color.
  • ,(slower) ,(faster) ,(set-speed-extremely-fast!)
    ,(set-speed-very-fast!) ,(set-speed-fast!)
    ,(set-speed-normal!) ,(set-speed-slow!)
    ,(set-speed-very-slow!)
  • ,(sound "path-to/file.opus" "description")
  • ,(image "path-to/file.png" "description") ,(image-other "path-to/file.png" "description")

Background: how it works

Enter is a macro that creates macros: the speakers. The colon (:) after Enter is equivalent to putting the name in the next line with indentation.

The lines to speak are treated as data, split into letters and printed letter by letter, except if you use , to interpret something as code.

Code (usually within ,(…)) is executed when it is processed, so ,(sound …) plays the sound when it would be shown if it were a word.

If code returns text (a string), that text is shown letter by letter. If it returns #f, nothing is shown and it skips right to the next word.

Enter Three Witches builds on Wisp, a Scheme frontend that skips most parentheses. To understand it as programming language, see the book Naming and Logic: programming essentials with Wisp.

Asking questions and branching stories

TODO: Solidify API: Migrate all later parts to Ask instead of Choose, and use un-quoted answers. That gets rid of ,(...) in responses and allows using other Speakers.

To show a menu with simple text as responses, use Choose:

Choose
  : question 1
    answer 1
    second line
  : question 2
    answer 2

To ask a question with full-featured responses, use Ask:

Ask
  : question 1
    Say
      answer 1
      second line
  : question 2
    Say
      answer 2

To write branching stories, define plot fragments as indented text. Each fragment is self-contained, so speakers have to Enter at the start of it.

define : deeper
  Enter : The Narrator
  The Narrator
    You step deeper into the forest.
    After several steps, gloom envelops you
    and the ground under your feet becomes softer.
  thank-you ;; continue in thank-you

define : wait-or-deepen
  Enter : The Narrator
  The Narrator
    Where do you want to go?

  Ask ;; ^ can use single empty lines for structure
    : deeper into the forest
      Say
        As you continue, the shadows darken.
      deeper ;; continue in deeper
    : wait and watch
      wait-and-watch ;; continue in wait-and-watch

define : wait-and-watch
  Enter : The Narrator
  The Narrator
    As you’re watching the forest,
    the sun sets, the light fades.
    and you smell water.
  thank-you ;; continue in thank-you

define : thank-you
  Enter : The Developer
  The Developer
    Thank you!
wait-or-deepen

Write this into a file like branch.w and call it with

./game.w --run branch.w

to choose your path through the story.

Fragment names can contain all letters except for parentheses, comma, quote, double quote and hash. It is common to use lowercase words connected by dashes.

You can use any level of indentation inside fragments, but you have to stay consistent. define for fragments must be at the beginning of the line (no indentation).

Fragments can contain single empty lines, but no double empty lines. A double empty line always ends the fragment. A line with a comment is not empty.

You can call fragments defined earlier or later in the file by either using them in dialogue via ,(fragment-name) or by writing the fragment instead of a speaker.

At the end of the file, call the fragment that starts the plot without indentation.

Structuring the plot in set-pieces

To keep your plot manageable, you can organize the fragments into set pieces: branch out narrative fragments as branches and tie these branches back together into a small number of transitions between larger set-pieces of the plot.

The code above shows a single set piece starting at wait-or-deepen and ending at thank-you, because both deepen and wait-and-watch lead to thank-you:

skinparam componentStyle rectangle
component "set-piece of the plot" {
  [wait-or-deepen] --> [wait-and-watch]
  [wait-or-deepen] --> [deepen]
  [wait-and-watch] --> [thank-you]
  [deepen] --> [thank-you]
}

How to convert existing stories? Use the multi-file format

The simplified multi-file format follows the Speaker-heading pattern: The first paragraph introduces the Speakers, then each paragraph starts with a line containing only the speaker and ends with an empty line. The final paragraph is a list of questions and target files. If the target file is exit, the game ends.

Example with two files: welcome and about.

The file welcome with the speakers “Robert” and “Arne”:

Robert
Arne

Robert
It would be nice to be able to
turn stories into playable websites

Arne
I hope this works for you!

Read again?
welcome
Read about?
about
Exit?
exit

The file about with the speaker “Textfiles Format”:

Textfiles Format

Textfiles Format
A simplified format
to write stories for
Enter Three Witches

Back to welcome?
welcome

Put both into a folder and then convert them with enter/textfiles-to-game.w. If the folder is tests/textfile-input/:

enter/textfiles-to-game.w tests/textfile-input/

This creates the file textfiles-game.w that you can execute as game.

./textfiles-game.w

It gives output like the following:

Robert
  It would be nice to be able to
  turn stories into playable websites

Arne
  I hope this works for you!
  
  1  Read again?
  2  Read about?
  3  Exit?

You can customize the created game by editing the files

  • enter/textfiles-to-game-header.w and
  • enter/textfiles-to-game-footer.w

How to stay in control? Store and analyze outcomes

You can now tell a path through a story with decisions that affect the next fragment you reach, but a story is more interesting if there are long-term consequences.

Enter three witches provides three ways to add consequences: outcomes, skills, and wounds. Outcomes are described here, skills and wounds are described in the section Where can I go? Beyond storytelling. And it makes it easy to track outcomes by creating plot diagrams like the following:

enter-three-witches--plot-unused.png

But first: tracking outcomes over multiple fragments requires keeping state and passing it from fragment to fragment.

Adding state

Use define state : game-state-init! to create state, then pass it along from fragment to fragment.

To pass it along, add the state after the fragment name. It is an argument of the fragment.

define : into-the-void state
    Choose
      : Move alone into the silent night
        ,(into-the-night state)
      : Cower in fear
        Your adventure ends here

define : into-the-night state
    Enter : Nothing
    Nothing
        Fear dissipates
        reality dissolves
        darkness looms
        in welcoming warmth.

;; create the state
define state : game-state-init!
;; start the game with the created state
into-the-void state

Write this into a file like state.w and call it with

./game.w --run state.w

The state must always be passed along. If a fragment ends without calling another fragment, it can return the state with . state or by ending with a call to a fragment that returns the state. The calling fragment can update its state with set! state new_state.

Choose can return a state, too, by using ,(game-state state). If you set the state to the one returned from Choose, each answer must return a state, either by calling a fragment that returns the state or via ,(game-state state).

To check the state during writing, you can display it (only after Enter):

define : investigate state
  Enter : Narrator
  ;; display the state (for debugging)
  display state : current-error-port
  ;; add a newline
  newline : current-error-port
  set! state ;; set state to the state returned from Choose
    Choose
      : Trace over the cracks in the table
        ,(trace-the-cracks state) ;; returns from fragment
      : Open the drawer
        It’s empty, except for a name
        scribbled into old dust.
        Craigh. Who may that be?
        ,(game-state state)
  Narrator
    Suddenly you hear footsteps
    and muttered words.
    Get out!
  . state ;; state returned

define : trace-the-cracks state
  Enter : Narrator
  Narrator
    They run deep in the polished stone
    in the shape of claw-marks from a feral beast,
    but which beast can cut stone?
  . state ;; state returned

;; newly created state is used directly
investigate : game-state-init!

Write this into a file like choose.w and call it with

./game.w --run choose.w

Outcomes are named facts like insulted-the-miller or restarted-the-generator. You can set them and check later whether they were set.

Adding outcomes

You can add outcomes to the state, remove them, and check for their presence.

To protect against typos, define them before first use, then you get warnings when you try to run the game with a non-defined outcome.

Use outcomes-add state THE-OUTCOME to add an outcome and outcomes-contain? state THE-OUTCOME to check whether it is set. outcomes-add returns the state with outcome added.

With when : outcomes-contain? state THE-OUTCOME you start an indented block that the game only processes if THE-OUTCOME was added.

The inverse is unless : outcomes-contain? state THE-OUTCOME: processed only if THE-OUTCOME was not added

Let’s remember whether we’ve seen Craigh:

define-outcome know-the-name-craigh
define : investigate state
  Enter : Narrator
  set! state ;; set state to the state returned from Choose
    Choose
      : Trace over the cracks in the table
        ,(trace-the-cracks state) ;; returns from fragment
      : Open the drawer
        It’s empty, except for a name
        Craigh. Who may that be?
        ;; the state with added outcome is returned
        ,(outcomes-add state know-the-name-craigh)
  Narrator
    Suddenly you hear footsteps
    and muttered words.

  when : outcomes-contain? state know-the-name-craigh
    Say
      And you hear a name: Craigh.
      From multiple voices.
      Do not let them catch you.

  Say
    Get out!
  . state ;; state returned

define : trace-the-cracks state
  Enter : Narrator
  Narrator
    They run deep in the polished stone
    but which beast can cut stone?
  . state ;; state returned

;; newly created state is used directly
investigate : game-state-init!

Write this into a file like outcome.w and call it with

./game.w --run outcome.w

To remove an outcome, use outcomes-remove state THE-OUTCOME. If the outcome is not in the state, outcomes-remove does not have an effect. outcomes-remove returns the state with the outcome removed.

Even if you add an outcome multiple times, remove it once is enough to remove it.

A simplified example with all transitions and checks:

define-outcome left-letter-on-desk
define : leave state
  Enter : Narrator
  Narrator
    You stand at her desk,
    your letter in hand.
  set! state
    Choose
      : Put the letter on the desk?
        ,(outcomes-add state left-letter-on-desk)
      : Mutter her name.
        “Rina” -- it wakes old memories,
        but you cannot afford to indulge in them.
        ,(game-state state)
  Narrator
    The letter may endanger her.
  cond
    : outcomes-contain? state left-letter-on-desk
      set! state ;; must be indented deeper than preceding line
        Choose
          : Quickly pocket it again 
            ,(outcomes-remove state left-letter-on-desk)
          : Leave it there
            It lies between inkstains.
            What will it mean to her?
            ,(game-state state)
    else ;; none of the previous conditions
      Say
        But she may treasure it
      set! state
        Choose
          : Place it on the desk?
            ,(outcomes-add state left-letter-on-desk)
          : Keep it
            ,(game-state state)
  Narrator
    You leave silently.
  when : outcomes-contain? state left-letter-on-desk
    Narrator
      A week later you find an answer
      secured by a stone on a ridge.
      Your name on it.
      But empty.
      Except for a drop of blood
      on the rim.

leave : game-state-init!

Write this into a file like addremove.w and call it with

./game.w --run addremove.w

To check for multiple conditions, you can use cond instead. Only the first matching condition is executed:

define-outcome left-letter-on-desk
define-outcome another-outcome
define-outcome new-outcome
define : leave-using-cond state
  set! state
    outcomes-add state left-letter-on-desk
  cond
    : outcomes-contain? state left-letter-on-desk
      set! state ;; must be indented deeper than preceding line
        Ask
          : Quickly pocket it again 
            outcomes-remove state left-letter-on-desk
          : Leave it there
            game-state state ;; no change
    : outcomes-contain? state another-outcome
      set! state
        Ask
          : Do something else?
            outcomes-add state new-outcome
          : No!
            game-state state
    else ;; none of the previous conditions match
      set! state
        Ask
          : Place it on the desk?
            outcomes-add state left-letter-on-desk
          : Keep it
            game-state state

leave-using-cond : game-state-init!

Write this into a file like cond.w and call it with

./game.w --run cond.w

If you misspell a consequence, you get an error when execution reaches its position in the code. But that’s late and would hit your players if you don’t test every code path.

By adding imports to the file itself, you can get an early warning about such errors and fix them before they can hit your players.

A minimal example:

;; the imports
import : enter enter
         enter helpers
;; the code
define-outcome know-the-name-craigh
define : knows-craigh state
  when : outcomes-contain? state know-the-name-craig
    Print
      You know Craigh
knows-craigh : game-state-init!

Write this into a file like typo.w and call it with

guile -L . --language=wisp -x .w typo.w

You then get the warning:

;;; typo.w:6:0: warning: possibly unbound variable `know-the-name-craig'

It shows the file (typo.w) and the line number (6) along with the warning text.

Currently the line number is sometimes off by a few lines, but it is close and shows you where to start looking.

Analyzing the plot

Outcomes make it easy to react to player decisions. Seeing that their decisions have an effect, that their choice matters (Patall, Cooper, and Robinson, 2008), is one of the major motivations for playing games.

But a story with outcomes can easily balloon in complexity, so most outcomes should be used soon, and ideally merged into a small number of branches.

Therefore Enter Three Witches provides analysis tooling to check visually which outcomes you added but did not (yet) use in a later scene.

We’ll analyze the file outcome.w to see the a plain text version:

enter/analyze.w outcome.w

It shows the plot in fragments, scenes (empty here, because they are discussed later: in section How to continue? Save and load savegames) and outcomes.

(Plot (Fragments investigate trace-the-cracks)
      (Scenes)
      (Outcomes
       (Known know-the-name-craigh)
       (Used (know-the-name-craigh . 1))
       (Unused)))

Let’s see that visually: create a diagram of the plot:

enter/analyze.w --plot-diagram plot.png outcome.w
enter-three-witches--plot-outcome.png

This analysis uses plantuml to render beautiful plot diagrams.

Since in outcome.w all outcomes are used, the diagram shows no unused or pending outcomes (pending outcomes will be discussed in section How to scale up? Split into chapters and use pending outcomes)

To show how the diagram looks with unused outcomes, let’s build the shell of a plot: only use outcomes and leave out the game content.

define-outcome found-key
define-outcome unlocked-door
define-outcome destroyed-door
define-outcome rations-depleted
define : locked-room state
  set! state
    Ask
      : Search the room?
        outcomes-add state found-key
      : Eat your rations?
        outcomes-add state rations-depleted
  Ask
    : Lie down to sleep?
      game-over state
    : Go to the door?
      locked-door state

define : locked-door state
  set! state
    cond
      : outcomes-contain? state found-key
        outcomes-add state unlocked-door
      else
        outcomes-add state destroyed-door
  game-over state

define : game-over state
  when : outcomes-contain? state destroyed-door
    Print
      (Trouble)
  when : outcomes-contain? state rations-depleted
    Print
      (Hunger)
  game-state state

locked-room : game-state-init!

Write this into a file like unused.w and create the diagram:

enter/analyze.w unused.w --plot-diagram unused.png
enter-three-witches--plot-unused.png

You can see at a glance that you did not take up the outcome unlocked-door yet, so you can easily get an overview of all the outcomes in the plot you did not take care of yet.

The plain text output shows this, too:

enter/analyze.w unused.w

It gives the output

(Plot (Fragments locked-room locked-door game-over)
      (Scenes)
      (Outcomes
       (Known found-key unlocked-door destroyed-door rations-depleted)
       (Used (destroyed-door . 1) (rations-depleted . 1) (found-key . 1))
       (Unused unlocked-door)))

Make sure to use most outcomes in every branch of either the set-piece in which you introduce them or in the one following it. Only carry a small number of outcomes from set-piece to set-piece to keep the complexity of the plot manageable.

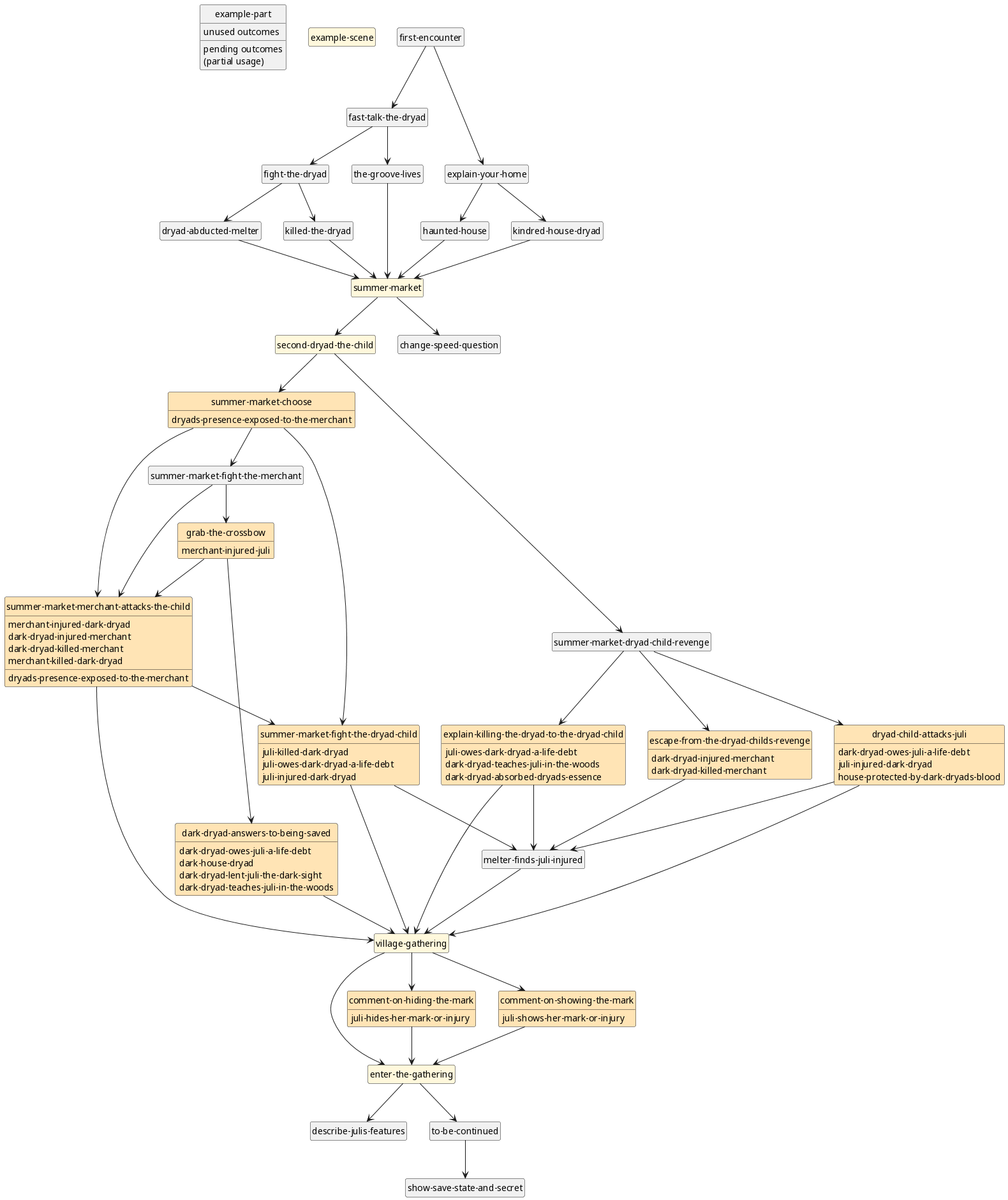
A more complex example for a plot diagram is the one from dryads wake (version from 2026-03-22):

enter-three-witches--plot-dryads-wake.png

As support for choosing the kinds of choices you want to offer, the publication Kappler and Mellquist, 2022 “Meaningful choices”, specifically section 2.2 Background: Choices gives a practical overview of different classifications in use.

This is just one publication but the references at its end can guide you to more. Scientific publication is a thing of beauty.

TODO How to reach people? Deploy your game

First make your game executable on its own, then either get it as archive to users or

Turning game.w into your game

You have a script file like outcome.w. To turn it into a standalone game, add a module header that matches the filename with an export for the first fragment, and add the standard imports.

The module header is define-module : FILENAME-WITHOUT-SUFFIX, followed by indented . #:export : FIRST-FRAGMENT. Mind the . before #:export.

Remove the call to the first fragment at the end – you’ll add that fragment call in game.w.

define-module : outcome ;; the filename without suffix
   . #:export : investigate ;; the first fragment

;; standard imports
import : enter enter
         enter helpers

;; … the content …

;; remove this part:
;; investigate : game-state-init!

Aside: if you place outcome.w in a subfolder like chapter/, add folder+space as prefix. Example: define-module : chapter outcome.

In total, outcome.w now looks like this:

define-module : outcome ;; the filename without suffix
   . #:export : investigate ;; the first fragment

;; standard imports
import : enter enter
         enter helpers

define-outcome know-the-name-craigh
define : investigate state
  Enter : Narrator
  set! state ;; set state to the state returned from Choose
    Choose
      : Trace over the cracks in the table
        ,(trace-the-cracks state) ;; returns from fragment
      : Open the drawer
        It’s empty, except for a name
        Craigh. Who may that be?
        ;; the state with added outcome is returned
        ,(outcomes-add state know-the-name-craigh)
  Narrator
    Suddenly you hear footsteps
    and muttered words.

  when : outcomes-contain? state know-the-name-craigh
    Say
      And you hear a name: Craigh.
      From multiple voices.
      Do not let them catch you.

  Say
    Get out!
  . state ;; state returned

define : trace-the-cracks state
  Enter : Narrator
  Narrator
    They run deep in the polished stone
    but which beast can cut stone?
  . state ;; state returned

Now import your script in game.w just before main and adapt the fragment main to call your first fragment:

;; … header you can ignore …

;; CHANGE: import your script file
import : outcome

;; CHANGE: adapt main
define : main args
    when : not : final-action? args
         ;; CHANGE: call your first fragment
         investigate : game-state-init!

With these changes, executing ./game.w starts your game on your machine.

Running on the command line

The first step of deployment enables others to test your game on GNU Linux systems via the command line.

There are three main options:

  • Create an archive file. Smallest and easiest to host, but most complex for users.
  • Create a repository with history. Larger and more complex to host, skips one step for users.
  • Create an appImage. Much larger, but users can simply run it as program (on GNU/Linux).

Publishing an unversioned archive file

For the simplest option, just commit your changes into the repository you cloned and create an unversioned archive file to share.

hg add outcome.w
hg conf -el # open the local repository config file
# add (without the # prefix):
#[ui]
#username = your name <email@example.com>
hg ci -m "First version" # shorthand for hg commit
hg archive your-game.tgz

Then you can upload that archive on any hoster like itch.io (i.e. for a game jam), a patreon page, or simply your own website.

People can then play your game by installing Guile, extracting the archive, and running ./game.w inside it.

This uses tgz instead of zip, because zips lose the info that game.w can be executed, so users would have to run bash game.w.

Publishing a repository

To share your game with history, create a repository on a Mercurial code hoster and push there.

With the outcome.w file you’ll use:

hg add outcome.w
hg conf -el # open the local repository config file
# add (without the # prefix):
#[ui]
#username = your name <email@example.com>
#[paths]
#default = ssh://hg@hg.example.com/path-to/enter
hg ci -m "First version" # shorthand for hg commit
hg push

Now give others the repository you pushed to. They can clone your game with:

hg clone https://hg.example.com/path-to/enter

You can (and should) already commit early and often before publishing the repository, but it is only required when you publish.

Publishing an appImage with Guix

To create an appImage, you need a Guix system that provides all dependencies and can bind them into the appImage.

If you do not run Guix, you can use Docker. This section explains creating the appimage directly from Guix:

cd path-to/enter && \
  guix shell --pure mercurial guix -f guix.scm -D -f guix.scm -- \
  autoreconf -i && ./configure && make -B && make distcheck && make game.appimage

Now you can run your game via ./game.appimage. You can then rename it at will.

To try it, download an example: www.draketo.de/software/enter-three-witches.appimage

You can run it on GNU/Linux with

chmod +x enter-three-witches.appimage && \
  ./enter-three-witches.appimage

This is a complete standalone version of your game, including all dependencies down to the system libraries – except for the optional mpv and catimg which add audio and image support on the terminal.

Publishing an appImage with Docker

To generate an appimage without running Guix yourself, you can use the docker image metacall/guix (get the source):

cd path-to/enter && \
  docker run --rm --privileged --network=host --entrypoint bash \
    -v "$(realpath .)":/enter -it metacall/guix

In the running docker image, generate the appimage:

cd /enter && /entry-point.sh guix shell -D -f guix.scm -f guix.scm -- \
  bash -c 'autoreconf -i && ./configure && make -B && make distcheck && make game.appimage'

When built via docker, the image may be more limited in accessing programs on the system (like mpv and catimg for sound and images on the command line), so you might not see those.

Try it: www.draketo.de/software/enter-three-witches–docker.appimage

chmod +x enter-three-witches--docker.appimage && \
  ./enter-three-witches--docker.appimage

TODO Offering a Web service

TODO With nginx for SSL, load-balancing, and failover

(smallest ionos server for 300 simultaneous users 2€/month, 600 for 3€)

(Test an example setup with docker compose)

TODO With HAProxy for SSL, load-balancing, and failover

(smallest ionos server for 300 simultaneous users 2€/month, 600 for 3€)

(Test an example setup with docker compose)

(check how to do no-downtime updates with two instances and drain state)

TODO Where can I go? Beyond storytelling with rules and code

TODO Adding skills and rules

Character skills are values attached to names of people. They come with a ruleset which allows checking whether some action succeeds, and they can improve with usage or by increasing them manually.

TODO Adding battle and wounds

(long-term consequences, …)

TODO Executing arbitrary code

(…, always validate and cleanup all user-input meticuloulsy before using it for anything)

In the commandline-version

In the webbrowser

TODO How to continue? Save and load savegames

TODO Creating savegames with name and secret

To enable people to play your story in smaller parts and take breaks in between, or to make it easy to release a story in episodes, you need savegames.

Saving a game and loading it later needs a name to identify the state.

(ask for the name, print the name and the secret, load from name and secret)

TODO Defining scenes as savepoints

define-scene

TODO How to scale up? Split into chapters and pending outcomes

TODO Splitting your game into chapter-files

(multiple files in chapters, each use define-module, each import the outcomes and fragments from the chapters they use)

TODO Using outcomes-contain/pending? to resolve outcomes incrementally

(use outcomes-contain/pending? to check for outcomes but keep them visible in the plot diagram until you checked them in all branches of the plot)

TODO How to …? Common solutions (FAQ)

TODO Translating a game

Creating a good translation of a book is almost like writing that book again. Consequently Enter Three Witches also puts translators at the helm: copy the files with the game and translate the file as one consistent text.

You can re-use all the assets and logic from the source language, but what you write aren’t disconnected internationalization strings, and if the translated story needs some detour (e.g. because some figure of speech does not work there) or some lines just don’t work at all, you can add or remove lines and adapt the context to keep the game working nonetheless.

In practice: if you use a chapter-structure, create a subfolder for the translated scenes and also prefix the scene names used in savegames (defined with define-scene) with the language code. Then go and translate them as if you were writing a new game.

You can then add a language selection in the menu that just calls the entry point fragment from the chosen language. But the language can’t be switched mid-game.

TODO Updating Enter Three Witches in your game

(simply do hg pull && hg merge)

TODO Troubleshooting errors

“source expression failed to match any pattern in form define-module”

Usually this means a speaker was used who did not Enter. Check whether there’s a spelling error in a name.

Who uses it? Games built with Enter Three Witches

TODO How does it compare? Interactive fiction and game engines

There is already a wealth of interactive fiction authoring tools (via ifwiki.org).

(why another?, compare, also compare to game engines, only check FLOSS, commercially published games? Multimedia? Editing support?)

TODO Where next? Future plans for Enter Three Witches

(accessible graphics and sound for the Web-Version, setup for somewhat safe access via telnet, Deployment to Linux distros, Graphical Chickadee-Game, integration with ifarchive https://babel.ifarchive.org/babel.html, integration in arcade or strategy games, dialogue snippets for ingame banter in world exploration RPG levels, …)

TODO Who are you? Can I prove my claims?

(DrArneBab, PhD, reference the talk Natural Script Writing with Guile again, also reference the 2016 talk, and a previous try — TextRPG — but say clearly that I don’t have industry experience with large-scale games, so the future will show how well this works out on the long run. But at the current state I’m confident enough in the design that I dare to recommend it to others, which is why I now wrote this tutorial. That’s also why along with this tutorial I’m releasing version 1.0 of Enter Three Witches. I consider it as stable now, so future changes should preserve backwards compatibility.)

TODO Summary

Parting Notes: Background and Motivation

Some notes that do not fit into the flow of the general article.

At FOSDEM 2016 I gave a talk about wisp, presenting theater scripts as a usecase. A 2017 followup presentation showed the first well-working version of Enter Three Witches. This article is a second followup after 10 years with Enter Three Witches, showing how to use it for your own games, both on the commandline and on the web.

That’s where it started. Though it misses one essential motivation I have to work on it: I realized that the difference between plotting in Starcraft 1 and Starcraft 2 is that in SC1 they could tinker with the story to the very end and in SC2 their high-quality plot-videos restricted the writers from doing last minute changes.

And I think the part of the game that will be most polished in the end is the one that can be edited at any time. That’s why enter-three-witches strictly drives the game from the story and dialogues.

If you decide to port it, also have a look at the outcomes system: https://hg.sr.ht/~arnebab/dryads-wake/browse/game-helpers.w?rev=tip#L171

That allows me to analyze branching plots with a simple code walker: https://hg.sr.ht/~arnebab/dryads-wake/browse/analyze-plot.w?rev=tip#L43

It generates plot diagrams.

That shows a scene-graph and lists the outcomes I did not yet check against, so I can be sure that player choice matters, because I include a consequence for every decision players take.

Translations are by the way the biggest hurdle with the enter-three-witches syntax. There’s no good way to translate that with gettext or such. The best bet would be to treat the text as actual prose and translate it in one go.

But I actually think that that’s what should be done for game plot text, because it is (and should be) complex prose and not some menu elements that can be translated in isolation.

The syntax for Enter is about the deepest dive I took into macros. The Enter macro generates new macros for the introduced people and those macros quasiquote their arguments and then process them word by word: each word is split into letters and printed with some delay and commands like ,(something) are executed once the word gets processed. So it should work to also use them to play sound effects or trigger graphic effects exactly when some word is spoken.

, is handled by either putting it at the end of words (where it works) or by escaping it as ., – same for period (.. ⇒ .). Those are sometimes needed when you want to unset color with ,(color #f) and then add a final period.

Footnotes:

1

Put in academic wording, it’s an EDSL: an embedded domain specific language.

ArneBab 2026-02-22 So 00:00 - Impressum - GPLv3 or later (code), cc by-sa (rest)    
Search your soul and add the goal to favor building with Guile Wisp.